
LevelUp
A Remote Dating App for Gamers.
(As of 12/2020) In the current pandemic world, the dynamics of dating and relationships have been challenged beyond the expected. Particularly, meeting new people or maintaining any type of dating lifestyle has required much more creativity.
For gamers, meeting new people remotely isn’t a new concept, but perhaps finding a significant other within their latest clan is. With the added insight and irregularities of a pandemic, my team was able to utilize the current remote atmosphere to form a dating app concept for our challenge-obsessed users.
Case Study prepared for: UX/UI Design Bootcamp, University of Texas at Austin
Timeline: 4 weeks | Project Dates: 11/5/2020-12/3/2020 | Team of 4
LevelUp
MY ROLE: UX Researcher / UX Designer
Product Purpose: To provide a secure online dating space for those who already enjoy their greatest pastime over their headset.
What this project covered:
Research of the online dating scene and how gamers relate to it
In-depth competitor analysis and cross-evaluation of online gaming platforms and popular dating apps
Defining the user and ideating gamer-centric features for the app
Paper Prototype & Testing
Mid-Fidelity & High-fidelity Wireframing
Tools: Adobe XD, InVision, Miro
THE PROCESS
-
RESEARCH
User Interviews / Affinity Diagram / Competitor Analysis
-
DEFINE
User Persona / User Insight / Problem Statement
-
IDEATE
Brainstorm Solutions / Prioritize Features / Storyboard
-
PROTOTYPE & TEST
Sketch / Prototype / Test / Mid-Fi Wireframing / Hi-Fi Concepts
RESEARCH
Taking a dive into the minds of our users (with a helpful foundation of gaming knowledge and experience from myself and one other team member).
My main contributions:
UX Research Plan | User Interview Plan | 1 User Interview | Competitor Analysis (Hinge)
USER INTERVIEWS
I wanted to get us as much data as possible since this was our time to get an understanding of how users felt about dating apps, dating as a gamer, and the current online dating scene. I cultivated an interview plan that would first ease users into the process:
What games do you like to play?
Are you single or in an open relationship (and if so, are you willing to go on dates)?
What is your ideal date?
Honing in with later questions such as:
How do you feel about dating fellow gamers?
What makes you feel safe when using a dating app?
What steps do you take on the app/website before meeting someone in person?
What information is most important to you to see on a person’s profile?
Interview #1 : Age 31
I interviewed a friend and colleague of mine who met their significant other online, while gaming. My colleague considered their situation a random, lucky occurrence. Getting the full story and helpful insight, such as how they could’ve benefited from a dating app, was extremely helpful to our project.
AFFINITY MAP
To continue the research phase, we gathered key artifacts from our interview notes and synthesized the data with an affinity map.
Our affinity map consisted of six groups:
Traditional Dating
App or Console Preference
Remote Dating
Dating Apps
Dating App Features
Pain Points
COMPETITOR ANALYSIS
MAIN TAKEAWAYS:
Twitch is the platform that aligned most with our values, and became our target for remote gaming date integration with the app.
Studying Tinder and Hinge helped us understand both ends of the online dating spectrum, and the pros and cons that came with both, giving us the motivation to find a sweet spot that would be fun and exciting for gamers while promoting a safe space.
DEFINITION & IDEATION
My main contributions:
User Persona | User Insight | User Story
USER PERSONA
With the initial research complete and the user pain points defined, I funneled the data and created the user persona.
Key Pain Points:
Toxic masculinity doesn’t provide a great environment for dating
Lack of connection between the online gaming scene and online dating
No truly safe way to authentically interact with fellow gamers online, which defeats potential for relationships to happen
USER INSIGHT
Life-long gamer and Junior Graphic Designer Jessica Smith needs to find a safer way to meet others online due to her preference to actively seek out potential partners and smoothly break the ice via online messaging instead of waiting to meet strangers on random or unpredictable occasions in public.
STORYBOARD
Graphics by Flavia Michiles
SKETCHING
My main contributions:
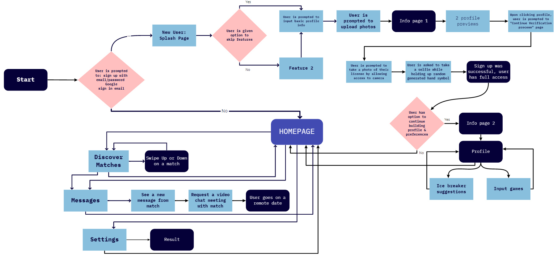
Sketches | User Flow: New User Sign Up
USER FLOW
SKETCHES
Introductory pages with motion, Basic profile info, Photo upload, Safety Tip #1, Product preview.
Profile verification, Safety tip #2, Profile personalization
Returning user login, Message & Matches feature
USABILITY TESTING
My main contributions:
Paper Prototype | Usability Testing Plan | 2 Usability Tests
With my paper prototype, I completed 2 usability tests.
What I gathered:
The ID verification made users uncomfortable
Users felt this was a huge invasion of privacy
New app, no customer base to have built trust and assurance
The swipe up/down instead of left/right was welcomed and easy for the user
Asking for photo verification twice was confusing
MID-FIDELITY WIREFRAMING
My main contributions:
Logo design | App Intro | Navigation Bar | Homepage | Profile Building












HIGH-FIDELITY WIREFRAMES
Sole Contributor: Style Tile | Logo Design | High-Fidelity Wireframes
STYLE TILE
For the color palette, I went with an analogous approach. I experimented with an overall purple/indigo theme for a potential branding avenue with Twitch. I wanted the atmosphere to exude fun and passion, with dramatic colors such as Indigo and Magenta, and Turquoise as an accent to provide a pop of positivity and sense of security.
FUTURE GOALS
Test the Mid-fidelity Wireframes
Conduct more user interviews
Create a full visual mockup
In-depth study of video chat development limitations
Work with a developer and create a mockup experience